Opto-Isolator Board: 4 Channels, Buffered Outputs

OPI104-FT (Application)

OPI104-FT (Application)
(click image to enlarge)
OPI104-FT (Application)
OPI104-DIN
OPI104-FT
OPI104-FT (Overhead View)
  • Four channels of optical isolation with open-drain outputs
  • Non-inverting output and inverting output for each channel
  • LEDs provide visual indication for each signal and power
  • Wide operating voltage range (3.3V to 24V)
  • Suitable for signals from 3.3V logic up to 24V logic
  • Buffered output stage for higher current sink capability
  • Includes reverse-polarity protection on inputs and outputs
  • Redundant power and ground terminal-block connections
  • On the input side, the 4 channels are completely independent
  • On the output side, the 4 channels share a common pull-up rail and GND
  • Mounting Options: Rubber Feet, Panel, or DIN Rail


General Description

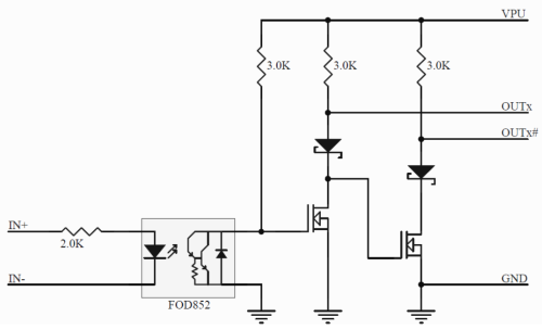
This product provides four channels of optical isolation with both a non-inverting output and an inverting output for each channel. Both the input side and the output side are designed to interface with equipment using logic voltages of anywhere from 3.3V to 24V. This robust design includes low-side output drivers that provide significant sink current capability. Reverse-polarity protection on inputs and outputs is also included.

Note that on the output side, the four channels share a commond pull-up rail (VPU) and a common ground reference (GND).

This board includes terminal blocks to provide convenient access to the signals.

OPI104 Simplified Schematic
Simplified Schematic of OPI104
EnlargeClick image to enlarge.


An opto-isolator is sometimes referred to as a "photocoupler", "optical coupler", "optocoupler", "opto coupler", or "optical isolator".

Applications

  • Electrical Isolation
  • Interface between equipment with different grounds
  • Interface between equipment with different logic levels
  • Low-side driver for small DC loads (motors, solenoids, bulbs, etc)

OPI104-x Variants

The original OPI104 variant (OPI104-DIN, OPI104-FT) utilizes an output stage which includes current limit and thermal limit features, but whose output switching speeds are slower due to the protection circuitry. Due to present supply chain delays for the protected output stage components, we have introduced a new variant which uses a standard output stage, and whose switching speeds are much faster. The new part numbers are OPI104-HS-DIN and OPI104-HS-FT.

  • OPI104: outputs feature protected N-FETs with built-in current limit and thermal limit
  • OPI104-HS: outputs feature standard N-FETs with lower resistance and faster switching

Product Documents

Part #DescriptionData SheetPDF DrawingDWG DrawingIGES ModelSTEP ModelDocument
OPI104-DIN4-Channel opto-isolator, protected output stage, DIN MountPDF PDF DWG IGES CAD
OPI104-FT4-Channel opto-isolator, protected output stage, Rubber FeetPDF PDF DWG IGES CAD
OPI104-HS-DIN4-Channel opto-isolator, standard output stage, DIN MountPDF PDF DWG IGES CAD
OPI104-HS-FT4-Channel opto-isolator, standard output stage, Rubber FeetPDF PDF DWG IGES CAD
OPI104 Selection GuideCompares the OPI104 VariantsPDF
OPI104-DIN

4-Channel opto-isolator, protected output stage, DIN Mount

PDF PDF DWG IGES CAD
OPI104-FT

4-Channel opto-isolator, protected output stage, Rubber Feet

PDF PDF DWG IGES CAD
OPI104-HS-DIN

4-Channel opto-isolator, standard output stage, DIN Mount

PDF PDF DWG IGES CAD
OPI104-HS-FT

4-Channel opto-isolator, standard output stage, Rubber Feet

PDF PDF DWG IGES CAD
OPI104 Selection Guide

Compares the OPI104 Variants

PDF

Mounting Options

These products are available in two different mounting variants. Product numbers ending with -DIN come with DIN clips already installed and ready to snap onto 35mm or 32mm DIN rail. Product numbers ending with -FT have stick-on rubber feet installed on the bottom side, allowing for benchtop use or panel mounting. For panel mounting, we suggest 1/4" nylon standoffs under the mounting holes, and #6 screws.
OPI104-DIN
DIN Rail Mount
OPI104-DIN
EnlargeClick image to enlarge.
Rail not included
OPI104-FT
Rubber Feet
OPI104-FT
EnlargeClick image to enlarge.

Product Details

  • Four channels of optical isolation with open-drain outputs
  • Non-inverting output and inverting output for each channel
  • LEDs provide visual indication for each signal and power
  • Wide operating voltage range (3.3V to 24V)
  • Suitable for signals from 3.3V logic up to 24V logic
  • Buffered output stage for higher current sink capability
  • Includes reverse-polarity protection on inputs and outputs
  • Redundant power and ground terminal-block connections
  • On the input side, the 4 channels are completely independent
  • On the output side, the 4 channels share a common pull-up rail and GND
  • Approximate dimensions: 3.5" x 3.5"
  • Mounting Options: Rubber Feet, Panel, or DIN Rail

Pricing and Ordering

Product # Description 1+ 10+ RoHS Buy Now
Protected Outputs:
OPI104-DIN Opto-isolator Board, Protected Outputs, 4 Channels, DIN Rail Mount $58.95 $55.65  Yes
OPI104-FT Opto-isolator Board, Protected Outputs, 4 Channels, Feet $57.30 $54.00  Yes
Low Resistance, High-Speed Outputs:
OPI104-HS-DIN Opto-isolator Board, High-Speed Outputs, 4 Channels, DIN Rail Mount $58.95 $55.65  Yes
OPI104-HS-FT Opto-isolator Board, High-Speed Outputs, 4 Channels, Feet $57.30 $54.00  Yes

Protected Outputs:
OPI104-DIN
RoHS   Yes
Opto-isolator Board, Protected Outputs, 4 Channels, DIN Rail Mount
QuantityPrice
1+$58.95
10+$55.65
OPI104-FT
RoHS   Yes
Opto-isolator Board, Protected Outputs, 4 Channels, Feet
QuantityPrice
1+$57.30
10+$54.00
Low Resistance, High-Speed Outputs:
OPI104-HS-DIN
RoHS   Yes
Opto-isolator Board, High-Speed Outputs, 4 Channels, DIN Rail Mount
QuantityPrice
1+$58.95
10+$55.65
OPI104-HS-FT
RoHS   Yes
Opto-isolator Board, High-Speed Outputs, 4 Channels, Feet
QuantityPrice
1+$57.30
10+$54.00

All of the above items are normally stocked. Please call us if you need to verify availability for a specific quantity, or for pricing at higher quantities. Please visit our ordering page for our ordering policies and a list of ordering methods.


© 2026 Winford Engineering, LLC;  4561 Garfield Road; Auburn,  Michigan  48611;  USA